
摘 要:通过选取北京高校教师作为研究对象,构建大学内部教学改革教师参与维度并进行实证调查,发现存在教师参与教学改革的主体性不足、参与层次处于形式化阶段以及参与过程缺乏保障等问题,据此提出完善师德标准、岗位考核及聘任制度确保教师参与制度化,落实教师教学改革参与层次,推进教师参与纵深化,优化教师参与组织、信息流通和反馈机制,保证参与全过程规范化等对策。
关键词:教学改革;多元参与;教师参与
自大学实施扩招以来,我国迈入了高等教育大众化阶段,高等教育质量问题进一步凸显。而大学教学改革是大学提升教育质量最重要的途径和方式之一。教师是教学活动的主体之一,教师对教学改革理念的接纳程度、对教学改革目标和过程的认同程度以及对校内开展的一系列教学改革活动的参与程度,直接影响教学改革目标的实现程度和人才培养质量的提升。而当前教学改革中教师参与的深度和广度都没有达到令人满意的程度,教师参与教学改革的主体作用发挥极其不充分。
目前,国内外对公众参与治理的研究已比较深入,但是专门针对大学内部教学改革教师参与的研究较少。因此,本研究基于治理理论和参与阶梯理论选取北京高校教师作为研究对象,构建大学内部教学改革教师参与维度,从大学内部教学改革参与主体、参与内容、参与层次及参与过程等维度进行实证调查,试图找出在大学内部教学改革成效与人才培养质量提升这类重要问题中,长期没有引起重视的教师的教学改革认同度、参与度问题。
大学内部教学改革教师参与度调查的设计与实施
1.调查对象的数量与学科分布
本研究面向大学内部教学改革中的核心利益者—教师共发放230份问卷,回收有效问卷206份,问卷有效率为89.5%。此次调查范围的选取主要依据《北京市教育事业统计资料》高等教育统计指标解释,涵盖综合类;理、工、农、林类;医药、师范类;语言、财经、政法类和艺术、体育类等不同类型院校。问卷调查样本信息主要涵盖综合类大学教师56名;理、工、农、林类教师77名;医药、师范类教师36名;语言、财经、政法类教师21名;艺术、体育类教师16名,共计206名教师。
2.调查对象的自然情况及角色分布
通过对回收后的样本性别、年龄及职称等情况进行初步统计,样本量在性别分布上基本持平。样本量在职称分布上基本覆盖正高级职称、副高级职称、中级职称。关于教师身份的样本量主要涉及行政人员51人(包含教辅人员17人),专职教师119人,有行政职务的学术人员36人。在被调查者中,学科带头人8人,骨干教师30人,其余为普通教师。
3.设计调查的两方面理论基础
治理理论关注多元主体参与,主张应由该治理过程中涉及的相关群体共同参与决定,实现多方利益诉求表达,从而更有效地促进公共治理。参与阶梯理论针对促进公民与政府间的互动应运而生,在相关研究中,阿恩斯坦(Sherry Arnstein)关于民众的参与阶梯理论影响力较大,并已成为公民参与标准参考框架的参与理论。
4.调查问卷的设计与构成
问卷总体结构包括五部分:第一部分为引言,阐明问卷调查的来源;第二部分为指导语;第三部分为个人基本信息;第四部分主要内容(34道题)从参与教学改革主体、教学改革教师参与内容、参与层次、参与过程四个方面进行问卷调查;第五部分为结束语。
5.调查的方式和途径
本次调查通过网上问卷调查、组织教师填写纸版问卷以及访谈三种方式进行。参加问卷调查的教师分别来自北京工业大学、北京邮电大学、北京信息科技大学、北京语言大学、中国农业大学、北京体育大学、中国政法大学、北京师范大学、北京理工大学(排名不分先后)。
6.调查数据的处理分析
利用SPSS软件对调查数据进行呈现,采用独立样本T检验、单因素方差分析等方法对数据进行处理分析,进而对现状进行分析总结。
大学内部教学改革教师参与度调查的现状分析
1.教师的主体性不足
一是教学改革教师参与的性别、年龄、职称、角色差别显著。独立样本T检验显示:性别因素对教师在参与教学改革事务中有显著影响。男性教师在参与教学改革相关事务中的参与层次要高于女性教师(T=2.953,p<0.05)。单因素方差分析显示:教师的年龄因素对教师在参与教学改革事务层次中有显著影响(F=3.258,p<0.05)。多重比较发现:25岁~34岁的教师参与层次与35岁~45岁及45岁以上有显著差异,且25岁~34岁参与层次得分低于35岁~45岁及45岁以上的教师。教师的职称对教师参与层次有显著影响(F=4.586,p<0.05),正高级职称的教师参与层次明显要高于中级职称及以下职称的教师。身份因素对教师在参与教学改革事务中有显著影响(F=14.443,p<0.05),有行政职务的学术人员参与层次要高于专职教师和行政人员。而学历因素对教师在参与教学改革事务中没有显著影响。
二是主要表现在教师参与热情不高、教师参与精力有限、教师参与能力欠缺。在限制教师参与的个人因素调查中,有39.3%的教师认为“自身参与热情不高。参与意识是参与行为的先导,影响教师参与教学改革活动的积极性和主动性”。37%的教师认为“自身精力有限,在教学改革过程中,教师投入的时间和精力较少,其关注和研究的问题多停留在表面,对教学改革目的及其途径认同的深度和广度不够高”。20%的教师认为“自身参与能力不足,教师个人能力及相关专业知识的储备对教师能否有效参与到教学改革决策有重要影响”。
2.参与层次仍处在形式化参与阶段
一是教学改革教师的参与层次较低。教师参与教学改革层次总体分值均值为2.6465,教师参与学科及专业教学改革层次均值为2.5146,教师参与课程方面教学改革层次均值为2.8049。教师参与课程方面教学改革的层次要高于学科及专业方面的层次。整体而言,教师参与教学改革层次分值较低,还停留在“形式化的参与”阶段,并没有达到实质性的参与。
二是不同群体的教师参与层次不均衡。不同身份的教师参与层次存在较大差异,有行政职务的学术人员,其参与层次高于专职教师;普通教师与学科领导的权力关系不平等;对不同教学改革内容教师参与层次不均衡。由调查可知,教师能够参与到学科及专业改革活动的人数超过一半,且比参与课程教学改革的教师多,但是学科参与层次得分却低于课程参与层次得分。这在一定程度上说明教师虽然参与到学科及专业建设讨论中,但是部分教师基本没有话语权,存在形式化问题。
3.参与过程缺乏保障
一是缺乏相关制度及激励、反馈措施保障。由调查可知,当前院校缺少专门且有效的针对教师参与教学改革的制度保障,而在关于是否有相关精神或物质奖励激励教师参与教学改革的调查中,也可以看出大部分院校缺乏相关激励措施来保障教师参与教学改革。教师积极参与和消极参与对教师都没有影响,参与教学改革贡献多的教师和贡献较少的教师没有被区别对待,势必会影响教师参与的积极性,不利于教师主动参与氛围的形成。
二是教师参与教学改革活动的效果缺少评估反馈。大部分院系缺少对教师参与教学改革的质量反馈评价工作,对教学存在问题检测、梳理、纠正设计不够,教师参与过程中不能够针对发现的问题来改进目标及教学过程,教学改革的针对性、有效性受到影响。
三是缺乏相关条件保障。在所有限制教师参与教学改革的条件因素中,占比最高的就是财力资源支持不足(36.4%)。教学改革总体资金投入并不少,但是这些资金主要集中在专业负责人和相关管理人员手中。一线教师教改资金投入不足,教学改革活动无法高效开展。人力资源支持不足占比18.4%。大学教师必须承担教学、科研两方面的任务,教师在科研上的时间精力投入回报远远高于教学上的时间精力投入,所以能够全身心投入到教学及教学改革活动中的教师较少。23.3%的教师认为“时间资源不足”,大学内部进行教学改革时间安排较为紧张,且通常没有考虑教师的实际情况,教师能够真正投入到教学改革活动中的时间较少。“信息不及时、不全面”占比14.6%。教师获得及时有效的信息和通畅的参与渠道是教师参与的前提,而调查发现学科负责人开展教学改革相关工作的频率较低,向学科专业人员传达信息不够及时,导致教师掌握信息滞后,势必会影响到教师的有效参与。缺少技术资源支持占比最低,说明当前教学改革活动对技术资源的需求相对其他条件因素较小。相信随着信息技术的不断发展,技术对信息资源的有效管理将会为教学改革的实施提供有力的技术支持。
大学内部教学改革教师参与的对策
1.完善师德标准、岗位考核及聘任制度,确保教师参与制度化
一是确立大学教师师德标准。本研究着重探讨与教学改革更为密切相关的教师职业道德标准。教育部制定的《高等学校教师职业道德规范》中规定教师应爱国守法、敬业爱生、教书育人、严谨治学、服务社会及为人师表。基于教师职业道德规范,结合休伯曼(Huberman)教师职业周期论进行具体要求。在入职期(1年~3年)教师注重提高自信心,在稳定期(4年~6年)注重专业知识储备,在实验和歧变期(7年~25年)教师应勇于创新,提高自我效能感,平静和保守期(26年~33年)教师要严格遵守学校人才培养方案,将知识内化落实到课程教学与人才培养过程中。整体上,在参与教学改革过程中,明确教师职责,加强道德修养,注重培养个人专业知识储备,积极参与教学改革活动,勇于探索创新,严格按照培养方案进行人才培养,合理安排教学与科研工作,严于律己、以身作则。激发教师参与热情,提高教师参与教学改革的能力。
二是突出教育教学业绩考核。当前,我国大学教师岗位考核内容主要在德、能、勤、绩四个方面。应将教师参与教学改革的频次、教学改革参与层次、参与教学改革的具体内容纳入到考核实施细则中。此外,大学应将教师参与教学改革情况纳入到教师岗位聘任制考察内容。当前,我国极少数大学已经将教师参与教学改革项目列入职务聘任细则,上海交通大学教师职务聘任明确规定“教师参与教学改革与研究项目,并取得一定成果”。[1]但是整体上,我国多数大学还并未将教师参与教学改革情况纳入到岗位聘任考察内容中。教师参与教学改革的情况与岗位聘任挂钩,与自身利益密切相关,有利于促进教师参与教学改革的积极性。用制度、责任、师德标准等来提升教师群体参与教育教学改革的内驱力。
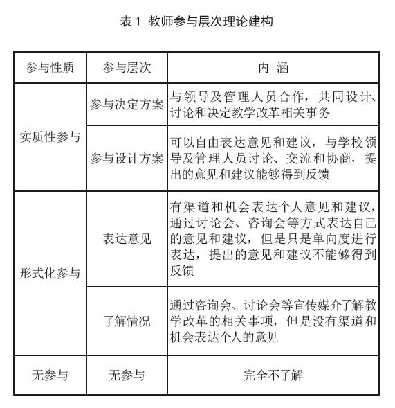
2.落实教师教学改革参与层次,推进教师参与纵深化
通过前期实证调查可知,当前大学内部教学改革教师参与度并不高,教师的整体参与层次较低。通过将教学改革教师参与层次落实到教师参与的全过程,为教学改革教师参与提供依据(见表1),学校领导及管理人员在推进教学改革实施过程中,可以依照教师参与层次保证教师参与过程中的话语权。而教师在参与过程中,以此为依据,可以较为清晰地界定自身参与层次应达到的标准,保障自身的权利,履行自己的职责。

3.优化教师参与组织、信息流通和反馈机制,保证参与全过程规范化
“在民主社会中,社会决策是在不同群体平等对话、协商与博弈的基础上达成的。”[2]同样,在教师参与教学改革过程中,也应保证教师能够与学校领导及管理人员进行平等对话、协商和博弈。当前,教师参与层次较低,其中一项重要的原因就是教师参与教学改革的过程操作程序不规范,缺失了正义原则。罗尔斯(John Bordley Rawls)把程序正义分为纯粹的、完善的和不完善的程序正义。我们追求的是完善的程序正义。因此,有必要通过优化教师参与教学改革的过程来促进完善的程序正义。
一是优化大学内部信息流通机制。在信息系统建构过程中,首先对教师参与的信息进行收集、加工和传递。同时,建设教学改革管理信息沟通平台,从而保证教师在参与教学改革实际活动中可以利用信息沟通平台实现有效信息的交互,并提升对整体教学改革信息的把握,提高教师参与教学改革工作效率。
二是拓宽教师参与层次。学术组织是教师参与教学改革活动的重要平台,而在调查中发现能够真正在教学改革活动中发挥咨询决策作用的学术组织并不多。因此,应强化学术组织在教学改革过程中的咨询、决策作用,定期召开教学改革讨论会、座谈会或咨询会等,尤其注重青年教师的广泛参与。在教师身份构成比例上,要更加关注专职教师的参与广度,加强学术组织与一线教师在提高人才教学质量、实施教学改革方面的沟通和交流,打通教师参与教学改革活动的信息通道,形成教学改革人人参与,提高培养质量人人有责的氛围和风气。
三是建立教师参与教学改革反馈机制。将教师参与教学改革的任务落实到个人并实施问责制,以期减少教师的消极参与。通过教师参与教学改革活动的有效反馈,有利于促进教师准确把握教学改革实施过程中存在的问题和自己的岗位责任,建立反馈监督组织或机构,建立工作绩效考核标准,以教学改革切入问题引导、带动和激励教师参与教学改革的深入性、延续性和内驱力的不断提升。(作者:肖念 刘芳,单位:北京工业大学)
本文系北京市教委社科计划重点项目“大学治理框架下的教学改革机制研究”(项目编号:JD10501201401)阶段性研究成果
参考文献:
[1]上海交通大学.《上海交通大学教师职务聘任实施办法》[EB/OL].(2014-04-25)[2018-04-05].http://xxgk.sjtu.edu.cn/2013/0113/1228.html.
[2]周世厚.利益集团与美国高等教育治理—联邦决策中的利益表达与整合[M].北京:中央编译出版社,2012:301.